Industrial Distillation System Provider in India
At Shree Krishna Techmech, we specialize in delivering advanced distillation solutions tailored to your industrial needs. With years of expertise and cutting-edge technology, we design and manufacture distillation systems that ensure efficiency, reliability, and cost-effectiveness. SKTMPL Pvt. Ltd. is the leading Distallation System in India and supplies these distilleries to the widest range of industries. Our Distillation System has a fully integrated design and is based on successful process technology.
Applications of Distillery
1. Alcohol Production
2. Ethanol and Biofuel Production
3. Perfume and Fragrance Industry
4. Herbal and Medicinal Products
5. Industrial and Laboratory Applications
6. Research and Development.
Advantages for Distillery Clients
1. Land location checking and suitability checking.
2. Document for EC (Assisting/Support for Documents)
3. Assisting to get permissions like, Water Lifting, NOC from Concern Department.
4. All documents required like, Factory & Electrical licences
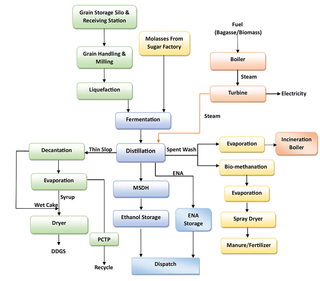
What We Supply
What We Supply
• Turnkey ENA Plant Based on Grain/Molasses
• Turnkey Ethanol Plant Based on Grain/Molasses
• Rectified Spirit to Ethanol
• Sugarcane Syrup to Ethanol
• Spray Dryer for Spent Wash
• DDGS Dryer for Grain Distillery
• Revamping/Capacity
Enhancement of Existing System
Discover the Future of Distillation – Learn More!
FAQs
1. What is an industrial Distillation System, and why is it important in Maharashtra, India?
2. Who are the leading suppliers of industrial water distillers in Maharashtra, India?
3. What are the key features to look for in an industrial water Distillation System?
4. How do industrial water distilling machines differ from regular water purifiers?
5. What industries benefit the most from industrial water distillation systems in Maharashtra?
6. How can I choose the right supplier for an industrial water distilling machine in Maharashtra?
7.How to Change my Photo from Admin Dashboard?
Important Keywords: Industrial distillation system in India, Industrial water distillers in India, Industrial water distillation system in India, Industrial water distilling machine in India, Industrial Distillation System Provider in India, Industrial Distillation Provider in India
